欢迎来到韩国签证代办服务中心

众旅国际旅行社 | 400-875-0016 | 请 登录注册

韩国签证代办服务中心

韩国签证代办服务中心

VISA AGENCY SERVICE CENTER

入境韩国申请免除隔离通知

发布时间:2021-04-25 来源:韩国签证代办服务中心 浏览量:961次
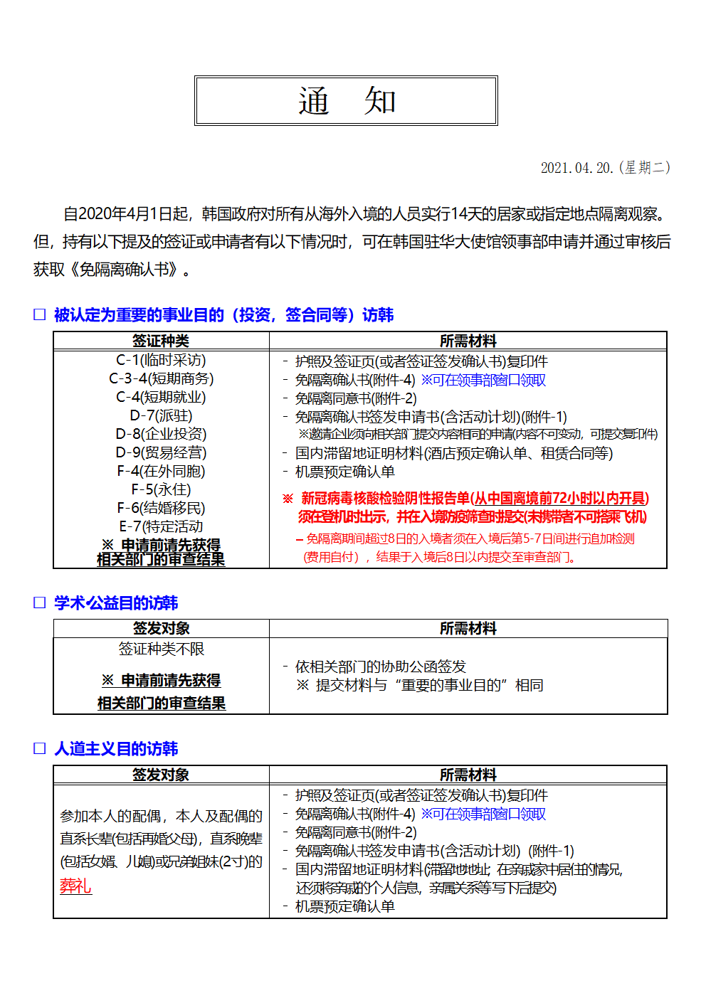
自2020年4月1日起,韩国政府对所有从海外入境的人员实行14天的居家或指定地点隔离观察。

  自2020年4月1日起,韩国政府对所有从海外入境的人员实行14天的居家或指定地点隔离观察。但,持有以下提及的签证或申请者有以下情况时,可在韩国驻华大使馆领事部申请并通过审核后获取《免隔离确认书》,具体如下。


1619341388552604.png

1619341472986187.png

热门签证
韩国旅游签证(五年多次)[北京领区]-简化材料
韩国旅游签证(五年多次)[北京领区]-简化材料 办理周期:预计收到材料后[8-10]个工作日
丢失赔付 全程跟进服务 即时查询 可加急
¥1250.00 立即申请
韩国商务签证[青岛领区]
韩国商务签证[青岛领区] 办理周期:预计收到材料后[12-14]个工作日
丢失赔付 全程跟进服务 即时查询
¥1199.00 立即申请
韩国留学签证(单次)[青岛领区]
韩国留学签证(单次)[青岛领区] 办理周期:预计收到材料后1-2周
丢失赔付 全程跟进服务 即时查询
¥1199.00 立即申请