欢迎来到克罗地亚签证代办服务中心

众旅国际旅行社 | 400-875-0016 | 请 登录注册

克罗地亚签证代办服务中心

克罗地亚签证代办服务中心

VISA AGENCY SERVICE CENTER

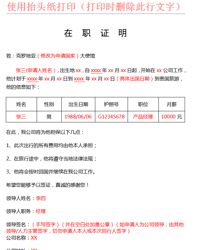
克罗地亚签证在职证明模板

发布时间:2020-05-08 来源:克罗地亚签证代办服务中心 浏览量:1,105次
克罗地亚签证在职证明模板

文件类型:doc

更新时间:2026-04-28

文件大小:37KB

下载次数:866次

下载资源

资料下载

  凡是在职人员申请克罗地亚签证,使馆都会要求申请人提供在职证明,那么克罗地亚在职证明开具有哪些要求呢?


克罗地亚签证在职证明模板


  注意:


  1) 申请人工作单位的详细地址,电话及传真号

  2) 证明信签字人的姓名,职务

  3) 申请人姓名,职务,薪资及工作年限

  4) 准假证明。


  以上是克罗地亚签证在职证明要求,需要按以上内容开具,若有疑问,可以直接咨询克罗地亚签证代办服务中心

热门签证
克罗地亚探亲签证[全国办理]+陪同送签
克罗地亚探亲签证[全国办理]+陪同送签 办理周期:预计收到材料后[10-15]个工作日
丢失赔付 全程跟进服务 即时查询
¥1850.00 立即申请
克罗地亚商务签证[全国办理]+陪同送签
克罗地亚商务签证[全国办理]+陪同送签 办理周期:预计收到材料后[10-15]个工作日
丢失赔付 全程跟进服务 即时查询
¥1850.00 立即申请
克罗地亚旅游签证[全国办理]+陪同送签
克罗地亚旅游签证[全国办理]+陪同送签 办理周期:预计收到材料后[10-15]个工作日
丢失赔付 全程跟进服务 即时查询
¥1850.00 立即申请